Skip to content

Science News Today

  • Biology
  • Physics
  • Chemistry
  • Astronomy
  • Health and Medicine
  • Psychology
  • Earth Sciences
  • Archaeology
  • Technology

Category: Health and Medicine

Stem Cell Breakthrough Offers Hope for Type 1 Diabetes Cure

Stem Cell Breakthrough Offers Hope for Type 1 Diabetes Cure

Muhammad TuhinMay 1, 2025July 13, 2025

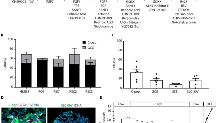
In a groundbreaking evolution of diabetes therapy, scientists have made a major leap toward a sustainable, potentially curative treatment for…

Consciousness May Come from Sensation, Not Thought, Study Finds

Consciousness May Come from Sensation, Not Thought, Study Finds

Muhammad TuhinMay 1, 2025July 13, 2025

In the shadowy frontier between neurons and awareness, where biology meets philosophy and the mind seems to flicker like quantum…

New Study Links Immune System to Depression and Schizophrenia in Major Psychiatric Breakthrough

New Study Links Immune System to Depression and Schizophrenia in Major Psychiatric Breakthrough

Muhammad TuhinMay 1, 2025July 13, 2025

Imagine if treating depression or schizophrenia could one day involve the immune system as much as the brain. For decades,…

Scientists Restore Sense of Touch in Paralyzed Patients Using Brain-Computer Interface

Scientists Restore Sense of Touch in Paralyzed Patients Using Brain-Computer Interface

Muhammad TuhinMay 1, 2025July 13, 2025

In a quiet laboratory where science meets imagination, researchers are reaching into the very fabric of sensation to restore what…

Scientists Reprogram Brain’s Immune Cells in Breakthrough Against Alzheimer’s and Parkinson’s

Scientists Reprogram Brain’s Immune Cells in Breakthrough Against Alzheimer’s and Parkinson’s

Muhammad TuhinMay 1, 2025July 13, 2025

In a world racing to understand and halt the advance of neurodegenerative diseases, a groundbreaking study led by Professor Kiavash…

Hidden Risks in Your Laundry: Study Finds Home Washers Fail to Kill Antibiotic-Resistant Bacteria

Hidden Risks in Your Laundry: Study Finds Home Washers Fail to Kill Antibiotic-Resistant Bacteria

Muhammad TuhinMay 1, 2025July 13, 2025

In a startling twist to the ongoing war against superbugs, a new study has revealed that the battle may be…

ESSENCE Trial Reveals Semaglutide Can Halt and Heal Life-Threatening Liver Disease

ESSENCE Trial Reveals Semaglutide Can Halt and Heal Life-Threatening Liver Disease

Muhammad TuhinMay 1, 2025July 13, 2025

In a discovery that could reshape the future of liver disease treatment, researchers have revealed groundbreaking results from the global…

Study Finds New Blood Test Could Improve Heart Disease Prevention

Study Finds New Blood Test Could Improve Heart Disease Prevention

Muhammad TuhinApril 28, 2025July 13, 2025

For nearly six decades, measuring cholesterol levels in the blood has been the cornerstone of identifying individuals at high risk…

Study Reveals Sleep’s Dual Role in Memory Consolidation and Future Learning

Study Reveals Sleep’s Dual Role in Memory Consolidation and Future Learning

Muhammad TuhinApril 28, 2025July 13, 2025

Memory formation, storage, and retrieval are some of the most fundamental processes that define our personal identities and govern how…

New Drugs Show Unprecedented Power Against SARS-CoV-2 and MERS

New Drugs Show Unprecedented Power Against SARS-CoV-2 and MERS

Muhammad TuhinApril 28, 2025July 13, 2025

When the world was plunged into the uncertainty of the COVID-19 pandemic, scientists raced against time to find solutions. Amid…

The Secret Lives of Zombie Cells

The Secret Lives of Zombie Cells

Muhammad TuhinApril 28, 2025July 13, 2025

For decades, senescent skin cells—often nicknamed “zombie cells”—have haunted the imaginations of scientists trying to decode the mysteries of aging.…

Light and Sound at 40Hz Show Promise for Boosting Memory and Brain Growth in Down Syndrome

Light and Sound at 40Hz Show Promise for Boosting Memory and Brain Growth in Down Syndrome

Muhammad TuhinApril 28, 2025July 13, 2025

Imagine a simple flicker of light or a gentle hum of sound—not invasive surgeries or potent pharmaceuticals—triggering the brain’s ability…

Study Uncovers How Experience Refines Spatial Memory

Study Uncovers How Experience Refines Spatial Memory

Muhammad TuhinApril 28, 2025July 13, 2025

The mammalian brain is a marvel of evolution, a living network teeming with dynamic processes that allow humans and animals…

The Cellular Secret Behind Middle-Age Belly Fat

The Cellular Secret Behind Middle-Age Belly Fat

Muhammad TuhinApril 27, 2025July 13, 2025

It’s no secret that, somewhere between our thirties and forties, the mirror begins to reflect a reality we didn’t quite…

Brain Study Reveals Why Psychosis Sometimes Disappears

Brain Study Reveals Why Psychosis Sometimes Disappears

Muhammad TuhinApril 24, 2025July 13, 2025

In the intricate depths of the human brain, where reality is stitched together by electric signals and patterns of connection,…

New Palatable Diet Rebalances Gut Microbiome and Relieves SIBO and IMO Symptoms

New Palatable Diet Rebalances Gut Microbiome and Relieves SIBO and IMO Symptoms

Muhammad TuhinApril 23, 2025July 13, 2025

In a landmark development that could redefine the management of gut microbiome disorders, researchers at Cedars-Sinai have created a novel…

New Study Finds Cannabis Effective for Treating Cancer and Managing Symptoms

New Study Finds Cannabis Effective for Treating Cancer and Managing Symptoms

Muhammad TuhinApril 23, 2025July 13, 2025

For decades, the mere mention of cannabis in medical settings stirred controversy, caution, and a fair share of political debate.…

Exploring Neurology: Understanding the Nervous System

Exploring Neurology: Understanding the Nervous System

Muhammad TuhinApril 21, 2025July 13, 2025

In the grand biological concert that is the human body, the nervous system is the maestro. It conducts the silent…

Study Reveals Pinworm Drug as Potential Treatment for Rare Skin Cancer

Study Reveals Pinworm Drug as Potential Treatment for Rare Skin Cancer

Muhammad TuhinApril 20, 2025July 13, 2025

The landscape of cancer treatment is often one of painstaking trial and error, where new discoveries in one area might…

New Study Reveals How the Brain’s Visual System Shapes Decision-Making

New Study Reveals How the Brain’s Visual System Shapes Decision-Making

Muhammad TuhinApril 20, 2025July 13, 2025

When you pick up a bag of carrots at the grocery store, your mind might quickly leap to thoughts of…

Study Reveals 2,679 U.S. Pregnancy-Related Deaths Could Have Been Prevented (2018–2022)

Study Reveals 2,679 U.S. Pregnancy-Related Deaths Could Have Been Prevented (2018–2022)

Muhammad TuhinApril 16, 2025July 13, 2025

In a powerful, data-rich study that peels back the layers of maternal mortality in the United States, researchers from the…

Why You Get Better at Repetitive Tasks: It’s Not Just Boredom—It’s Real Learning at Work

Why You Get Better at Repetitive Tasks: It’s Not Just Boredom—It’s Real Learning at Work

Muhammad TuhinApril 16, 2025July 13, 2025

Have you ever caught yourself breezing through a repetitive task—like reading survey questions, clicking through online forms, or scanning similar…

Posts pagination

← Previous 1 … 59 60 61 62 63 64 Next →

Legal

  • About Us
  • Contact Us
  • Disclaimer
  • Editorial Guidelines
  • Privacy Policy
  • Terms and Conditions of Use
Copyright © 2025 Science News Today.
We use cookies to ensure that we give you the best experience on our website. If you continue to use this site we will assume that you are happy with it.