In 2015, astrophysicists made an intriguing discovery in the field of stellar evolution when they identified a binary system consisting…
Chinese Astronomers Study 2023 Outburst of Black Hole X-ray Binary SLX 1746–331
Chinese astronomers recently conducted an in-depth study of the black hole X-ray binary system SLX 1746–331 during its 2023 outburst.…
Unraveling Ultra-Fast Molecular Changes with X-ray Light and Coulomb Explosion Imaging
Biologically important molecules undergo dramatic structural changes when exposed to ultraviolet (UV) radiation, a phenomenon that is well-known but not…
Quantum Tornado Discovered in Momentum Space
A team of researchers from the Universities of Würzburg and Dresden, collaborating with international partners, has made a remarkable breakthrough…
Simplified Multiphoton Entanglement Generation Using Metasurfaces
Quantum information processing is transforming how we think about data storage, communication, and computation. Unlike classical systems, which rely on…
Discovery of Hot Gas Flows in the Centaurus Cluster
Astronomers have made a monumental breakthrough in understanding the dynamics of galaxy clusters, with the discovery of flows of hot…
New Class of Interstellar Icy Objects Discovered
In an exciting development in the field of astronomy, a trio of researchers from the University of Tokyo and Niigata…
James Webb Telescope Reveals Enigmatic Rings of Planetary Nebula NGC 1514
The James Webb Space Telescope (JWST) has once again opened new windows into the cosmos, providing astronomers with unprecedented observations…
New Study Suggests Lighter Dark Matter Could Explain Milky Way’s Central Mystery
Dark matter, the enigmatic substance that makes up around 85% of the mass of the universe, has long been one…
Astronomers Discover a Surprisingly Mature Galaxy From the Universe’s Dawn
Astronomers at the University of Arizona have uncovered groundbreaking findings about a surprisingly mature galaxy that existed less than 300…
Synthesis and Characterization of Graphyne and Its Transformed Carbon Structure
Graphyne, a crystalline form of carbon, represents a novel addition to the family of carbon allotropes alongside well-known materials like…
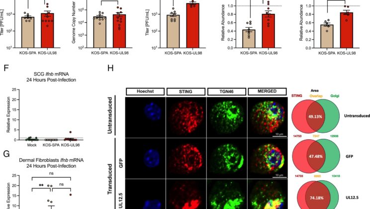
Study Reveals How Herpes Virus Uses Immune Response to Reactivate
In a groundbreaking study, researchers at the University of Virginia School of Medicine have made a significant discovery regarding the…
Neuroscience-Informed AI Decodes Brain Signals with MindLLM
Researchers from Yale University, Dartmouth College, and the University of Cambridge have developed a groundbreaking model called MindLLM, which decodes…
Los Chocoyos Supereruption: Global Cooling, Not Ice Age
An international team of Earth scientists, hydrologists, chemists, and physicists has uncovered compelling evidence that significantly reshapes our understanding of…
Scientists Generate Highest-Current, Highest-Power Electron Beams
A team of physicists at the SLAC National Accelerator Laboratory in Menlo Park, California, has made a groundbreaking achievement in…
Genome Study Redraws Mollusk Evolutionary History
An international team of researchers has resolved long-standing questions about the evolutionary history of mollusks, one of the most diverse…
New Method Could Revolutionize the Fight Against Malaria and Other Mosquito-Borne Diseases
A groundbreaking study led by researchers from the Royal Botanic Gardens, Kew, in collaboration with partners in Africa and the…
Grinding Stones as Symbols of Women’s Lives in Neolithic Rituals
The hand-held grinding tools used by the first European Neolithic societies are believed to have had significant symbolic value, particularly…
Lead-208 Study Reveals Unexpected Prolate Deformation in Doubly Magic Nucleus
In a groundbreaking discovery that challenges established nuclear models, an international team of scientists has revealed unexpected shape characteristics in…
Synovial Joints Evolved in Ancient Jawed Fish, Study Finds
The efficient architecture of our joints, which grants our skeletons both flexibility and durability, traces its origins back to some…
Rats Can Distinguish Between Riesling and Sauvignon Blanc Wines
In a groundbreaking study, researchers from the University of Trento, the University of Lincoln, the University of London, and the…
PTSD and Hormones: Surprising Discoveries Among the Turkana People
Post-Traumatic Stress Disorder (PTSD) is a complex mental health condition that affects millions of people worldwide, often emerging after an…
 
					 
					 
					 
					 
					 
					 
					 
					 
					 
					 
					 
					 
					 
					 
					 
					 
					 
					 
					 
					 
					